https://woowabros.github.io/experience/2017/10/30/baemin-mobile-git-branch-strategy.html
우린 Git-flow를 사용하고 있어요 - 우아한형제들 기술 블로그
안녕하세요. 우아한형제들 배민프론트개발팀에서 안드로이드 앱 개발을 하고 있는 나동호입니다.오늘은 저희 안드로이드 파트에서 사용하고 있는 Git 브랜치 전략을 소개하려고 합니다. ‘배달
woowabros.github.io
공부하기전에 참고로 한 사이트이다.
git flow는 브랜치를 나눠서 작업하는것에 특화 되어있는 것 같다.
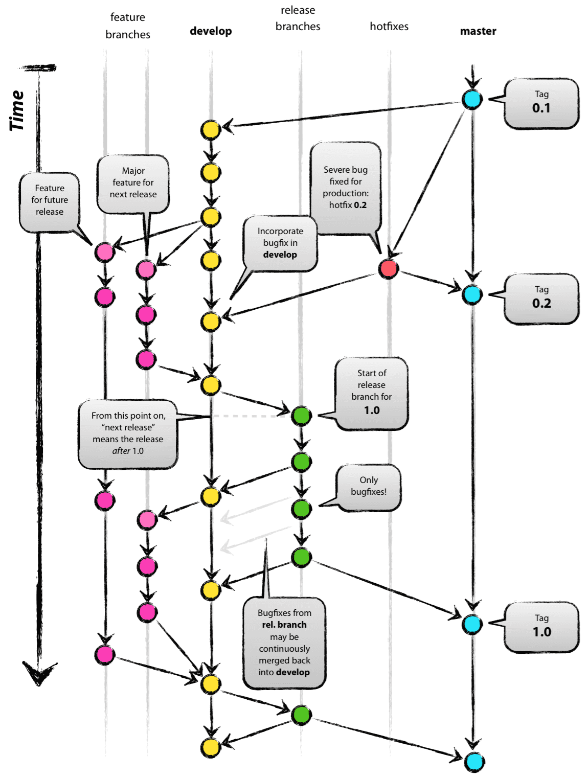
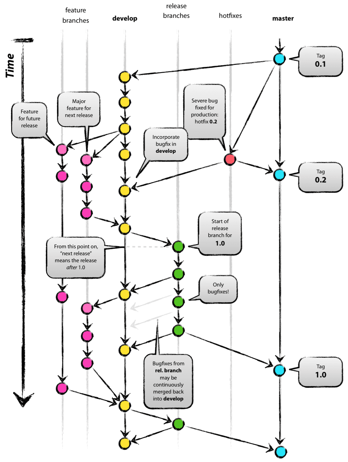
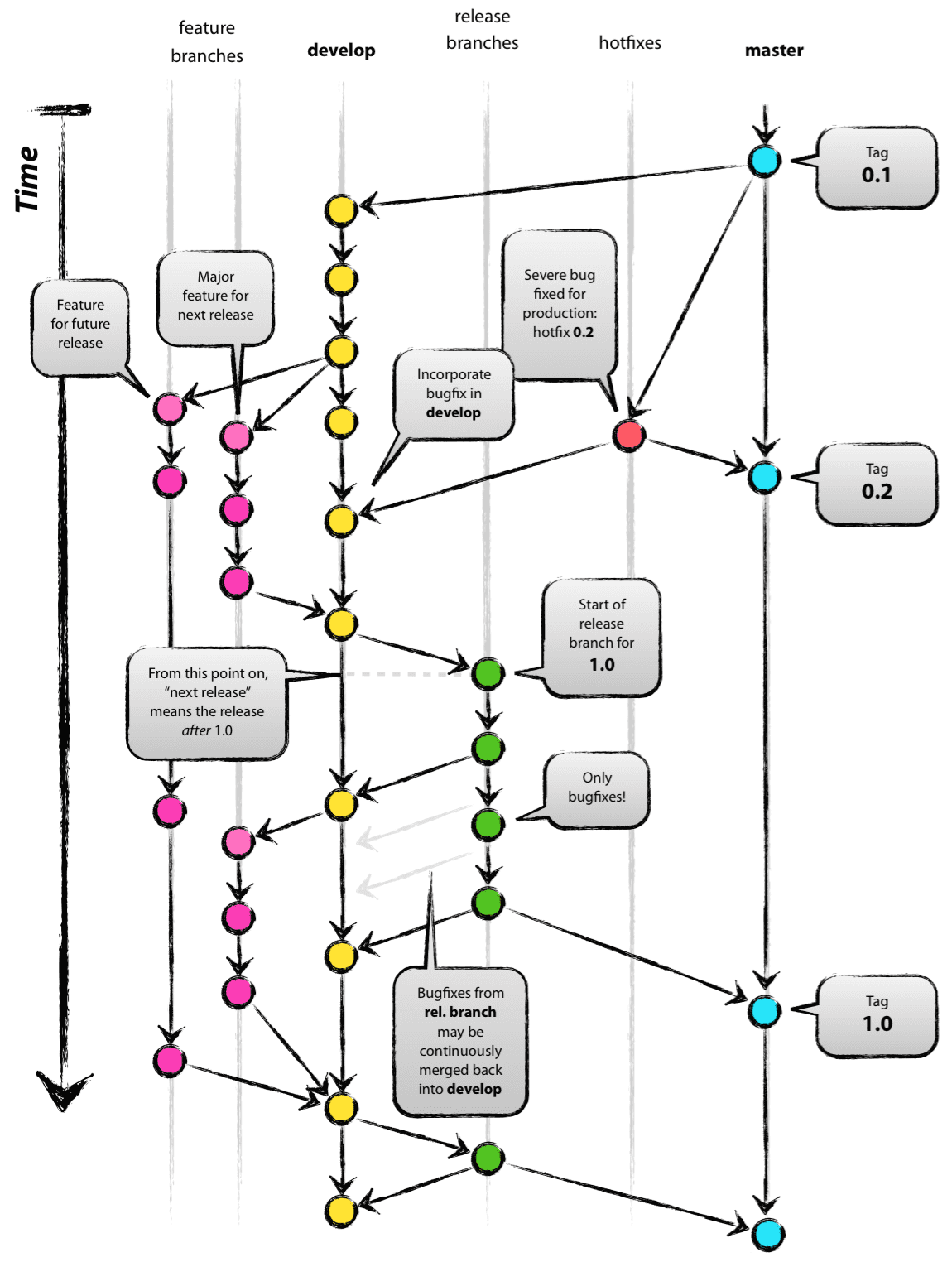
Git-flow는 5가지 브랜치를 사용해서 운영을 합니다.
masetr : 기준이 되는 브랜치로 제품을 배포하는 브랜치
develop : 개발 브랜치로 개발자들이 이 브랜치를 기준으로 각자 작업한 기능들을 합(Merge)칩니다.
feature : 단위 기능을 개발하는 브랜치로 기능 개발이 완료되면 develop 브랜치에 합친다.
release : 배포를 위해 master 브랜치로 보내기 전에 먼저 QA(품질검사)를 하기위한 브랜치
hotfix : master 브랜치로 배포를 했는데 버그가 생겼을 때 긴급 수정하는 브랜치 입니다.
즉 master와 develop가 중요한 메인 브랜치 나머지는 이슈를 관리 하는 브랜치이다.

master 브랜치는 배포를 하기 위한 브랜치이고 개발은 develop 브랜치에서 개발을 한다.
필요한 기능을 개발해야 하는경우 develop브랜치에서 feature 브랜치를 생성해서 작업을 한 후 다시 develop에 merge를 한다.
이제 모든 기능이 완료되면 develop 브랜치를 release 브랜치로 만듭니다.
그리고 QA(품질검사)를 하면서 보완점을 보완하고 버그를 픽스합니다.
master 브랜치와 develop브랜치로 합치고 master 브랜치의 버전에대한 태그를 추가
배포시 버그가 발생했을 경우 hotfixes 브랜치를 만들어 긴급 수정 후 태그를 생성하고 바로 수정 배포를 합니다.
'개인공부' 카테고리의 다른 글
| Git-flow 명령어 (0) | 2020.07.21 |
|---|---|
| refusing to merge unrelated histories (0) | 2020.07.20 |
| fatal: Authentication failed for 에러. (0) | 2020.07.13 |
| Git 동기화해보자 / Secure Shell (0) | 2020.07.12 |
| Git 원격저장소 생성및 시작하기 (0) | 2020.07.12 |